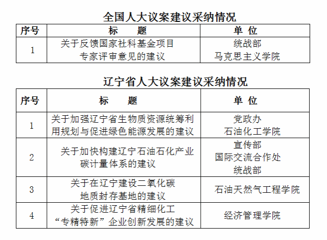
近日,辽宁省人大常委会办公厅公布了辽宁省人大议案建议智库服务平台议案建议素材采纳情况。我校2025年议案建议采纳成绩喜人,多条议案建议被全国人大及省人大采纳,其中全国人大采纳1条,省人大采纳4条。

学校党委高度重视人大议案建议工作,在省人大召开专门部署工作会后,学校党委书记郭长义亲自部署,并作为省人大代表提交或推荐议案建议,副校长刘海峰多次召开动员会和议案建议撰写汇报会,科研处原处长张庆民、党委统战部副部长李新仓组织召开10余次“线上+线下”撰写修改会,主要聚焦议案建议内容的优化,一对一进行论证修改与完善,不断打磨议案建议文稿,做到逻辑严谨、层次分明。另外,党委统战部、党委宣传部、国际交流合作处、石油天然气工程学院、经济管理学院、马克思主义学院、石油化工学院等立项单位对议案建议提供了重要支持。
我校是省人大智库单位,全省仅有11所高校被列入,具体设在党委,由学校党委书记郭长义领衔,智库成员主要由科研处原处长张庆民、经济管理学院院长赵丽洲、党委统战部副部长李新仓等组成。近年来,学校一直致力高端资政成果实现,全面深化学校智库建设和管理体制改革,充分发挥我校的科研优势和智库合力,为辽宁及全国经济社会发展积极建言献策,为推进辽宁全面振兴和国家治理现代化作出更大贡献,全面推动学校内涵式发展再上新台阶。(撰稿人:李新仓 校对人:张燕 审稿人:张庆民)